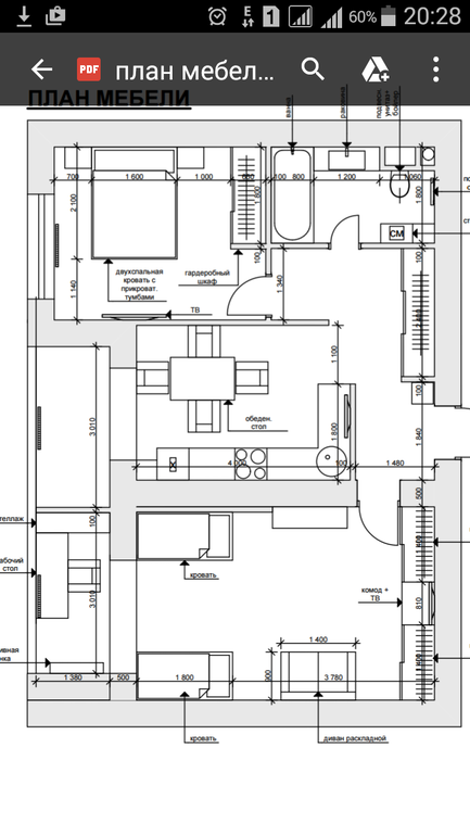
Раскритикуйте,пожалуйста,расстановку мебели,что не так??
Вопросы и ответы
девушки,делаем маленькими шашками ремонт в новостройке,объединили ванную и туалет(очень жалко это делать,но так получается нормальный шкаф в прихожей),присоединили лоджии,сейчас нужно проводку делать,и саиое главное решить вопрс с освещением,вот и пытаюсь прикинуть что где будет стоять.Заранее большое спасибо за советы)
Anna Nicole
А как к кухне вода подведена? У меня такое ощущение, что кухня и спальня поменялись местами...
30.04.2016
Ответить
Виктория (дизайнер)
что-то не дает мне покоя ваша квартира)))
Пришла в голову такая идея разделения санузла и ванны. Нехорошо, такая большая квартира и совмещенный санузел
29.04.2016
Ответить
anna
Спасибо огромное за идею,а можно поподробнее???как заходишь в туалет-стиральная машинка?что за ниша?и еще-мы как надумали соамещение-перенесли полотенуесушитель в правый дальний угол-там все трубы,может как то можно сделать справа ваеную а слева туалет?)
29.04.2016
Ответить
Виктория (дизайнер)
Насчет туалета слева - эта надо с сантехником разговаривать. Сможет ли он протянуть к нему коммуникации, т.к. они должны идти под уклоном - унитаз может получится на подиуме. Обычно, унитаз ставится максимально близко к стояку, но могут быть и другие варианты.
Вообщем, над вашей ванной и туалетом можно еще поработать, мозг поломать. Если будет время, поломаю
29.04.2016
Ответить
anna
Спасибо!очень надеюсь-что время свободное найдется!как хорошо,когда когда есть чего поломать)
29.04.2016
Ответить
Евгения Акимова ПРО Дизайнер
есть ощущение, что в верхней части на стыке спальни, ванны, огромного коридора перед ванной и кухни есть какой-то потенциал. Мне кажется, в этой зоне Вам нужно подумать еще, покрутить, может стену в спальню сдвинуть, попробовать еще хоз шкафы встроить... а то там много пустых неиспользованных площадей, на мой взгляд
29.04.2016
Ответить
anna
Дд,Евгения)Спасибо за ответ,мне совсем непонятно куда можно хоз шкафы вставить?
29.04.2016
Ответить
Евгения Акимова ПРО Дизайнер
я так сходу без размеров тоже не могу сказать, но то, что нужно думать и еще переделывать верхнюю часть - это точно
29.04.2016
Ответить
anna
И еще вопросик разрешите?есть ли у нас возможность сделать раздельные ванную и туалет при этом чтоб шкаф в прихожей все же был до стены? И без шкафа плохо и совмещенный сан узел-тоже масса неудобств?)
29.04.2016
Ответить
Евгения Акимова ПРО Дизайнер
ну понимаете, шкаф до стены не должен быть самоцелью. нужно исходить из оптимальности всего вместе. вот у вас этот большой коридор никак не задействован, а ведь на него можно увеличивать мокрую зону! может подумать о переносе двери в спальню из кухни и за счет этого разделить эту площадь на санузел, подсобный шкаф, перенести туда холодильник и пенал для встройки...
в общем, мне кажется, это тот случай, что если Вы готовы передвигать стены, то стоит обратиться к дизайнеру хотя бы за помощью в планировке
29.04.2016
Ответить
anna
Стены передвигать мы готовы-тем более муж делает это сам)))а вот на дизайнере хотели съэкономить...даже примерно не знаю сколько могла бы стоить перепланиовка у дизайнера?
29.04.2016
Ответить
Виктория (дизайнер)
Мне нравится) Сами придумали? Единственное, на кухне раковина в углу - не удобно пользоваться. Я бы подвинула ее к плите
28.04.2016
Ответить
anna
Виктория,спасибо большое)Придумывала сама,нарисовала знакомая.по поводу мойки,я ее планирую не в угол,а на короткую стену,тем самым увеличится рабочая поверхность от плиты до угла,
28.04.2016
Ответить
Виктория (дизайнер)
А стояк для кухонной раковины где то рядом? На плане не обозначен.
Если раковина будет по короткой стене, то над ней не будет сушки, т.к. там телевизор - в целом допустимо, но не очень удобно
28.04.2016
Ответить
anna
Да стояк в углу,в моем варианте и сушки сверху не будет,и подстветки тоже;сушка может не особо нужна,сначала на полотенце складываю посуду,вытираю,потом в сушку,а вот что и подсветки не будет ,дошло до меня 2дня назад.....попообую переиграть,просто проек кухни нарисован(не знаю как сюда вставить),и я считала его идеальным,а тут вон че(советуете переиграть мойку в угол?там короб будет 20 на 40(глубина)?
29.04.2016
Ответить
Виктория (дизайнер)
вот расстановка кухни, как у вас. Я имею ввиду мойку поближе к плите подвинуть, но не угловую
29.04.2016
Ответить
Виктория (дизайнер)
как раз там и тв планируется, над короткой частью. Она уже основной - 45 см
29.04.2016
Ответить
anna
Понятно спасибо)только в этом случае рабочая поверхность сокращается,и 45 ширину не получится сделать-так как по короткой стене планировалась посудомойка)Надо еще хорошенько подумать модет совсем мой проект из головы выкинуть...
29.04.2016
Ответить
anna
Кстати Вы отвечали мне в теме про потолок в детской,решила сделать 1 люстрю по центру и 2 бра у кроватей посрединке,бра видела 3 фонарика направляемые в любую сторону,если 1 спит-другой модет включить у себя и почитать)
28.04.2016
Ответить
Виктория (дизайнер)
2 люстры - правильное решение. Была сегодня на объекте, там тоже 2 люстры для освещения сделаны и размер правда немного поменьше вашей комнаты


28.04.2016
Ответить
anna
)))на картинке вижу,1 люстру и 1 бра,я запуталась,в другой теме Вы мне писали ,что если 2 люстры,то 2 бра не нужно,а теперь советуете 2 люстры и 2 бра все вместе??))
29.04.2016
Ответить
Виктория (дизайнер)
Я вам писала, что бра при выключенном основном свете использовать для чтения не стоит - вредно для глаз (говорю, как очкарик с многолетним стажем). Я предлагала вместо бра - подсветку потолка светодиодную, но раз у вас потолок простой - значит бра. А по поводу двух люстр - это верное решение при ваших размерах комнаты и расстановки мебели.
29.04.2016
Ответить
anna
Спасибо большое за совет)))значит наш вариант при простом однлуровневом потолке -2люстры и 2 бра,так?)
29.04.2016
Ответить
anna
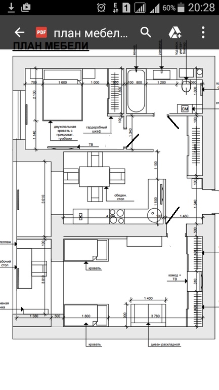
Как лучше расположить 2 люстры в большой комнате?комнату разделить на 2 равные части и посредине частей люстра?
29.04.2016
Ответить
Виктория (дизайнер)
Если комната зонально на две равные части разделена, то да. Т.е. если "гостиная" у вас занимает половину комнату,а спальня 2ую половину - то по центру этих зон люстры
03.05.2016
Ответить
Виктория (дизайнер)
А на картинке это не бра, а вывод для кондиционера. Это комната для одного мальчика - там над кроватью запланированы точки вместо бра. Картинка была для примера разделения помещения на зоны 2мя люстрами
29.04.2016
Ответить
anna
Виктория,доброе утро)не совсем поняла 2 люстры или 2 бра-правильное решение?)
29.04.2016
Ответить
anna
Добрый вечер,по повопу открывания дверей,пока каша в голове,как предлагаете сделать?читала снипы про ванну-что нельзя во внутрь,если что случится-врачи даже помощь не смогут оказать,тому кто в ваной(не дай бог),упал.
28.04.2016
Ответить
Глеб
Да, и при том у Вас открывается именно вовнутрь) Нужно открывание сделать наружу, а сторона определиться исходя от расположения выключателя света.
В спальню дверь можно открывать наружу, на ту же стену как и на схеме. Стена здесь абсолютно не функциональна.
Дверь в зал также стоит открыть наружу, на стену.
28.04.2016
Ответить
anna
Да,согласна с Вами,рисовала не я,знакомая,она на бум видимо двери обозначила,как Вам кажется в нашей планировке какое открывание двери будет более удобным,логичным?
28.04.2016
Ответить
anna
Спасибо!наглядно!немного смущает то, что когда входишь в квартиру,дверь окрытая на стене на самом виду,и деткам возможно будет мешать бегать,как Вам кажется?
28.04.2016
Ответить
Глеб
Детям не будет мешать больше,чем в предыдущем варианте. А если дверь красивая. то пусть её видят прямо с порога)
28.04.2016
Ответить
anna
Глеб,добрый вечер)Вы были так добры ответив грамотно по дверям,посоветуйте ,пожалуйста еще по двери на кухню,угол срезали немного (на плане видно),получился проем 110 см,стоит ли сужать проем и устанавливать дверь?на много ли станет темнее в прихожей из за небольшого дверного проема?
30.04.2016
Ответить

