голова кругом,совместный или раздельный сан узел?подскажите)
Вопросы и ответы
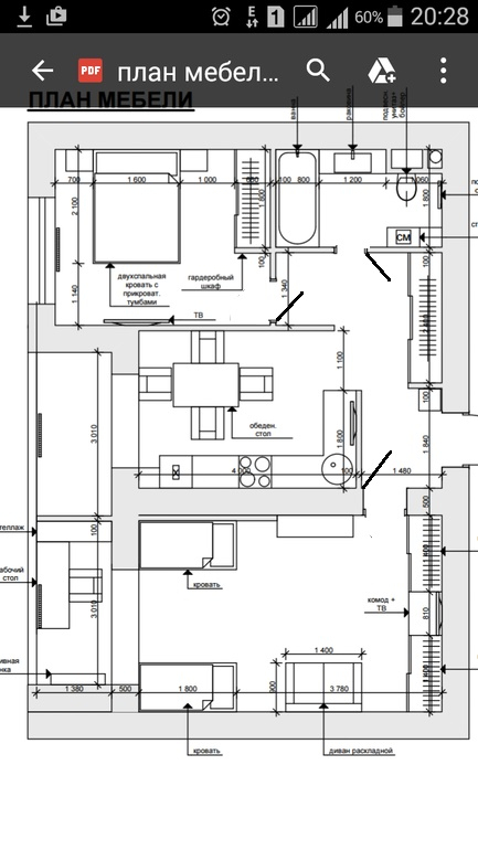
изначально решили объединить сан узел,чтобы в коридоре встал шкаф вплотную к стене,но почитав посты на форуме,решила что разделение необходимо,дети растут,(девочка 5 лет,мальчику 1 год),очередей в туалет не избежать,в ближайшие 10 лет планируем жить в этой квартире,поэтому пытаемся устроиться поудобнее.пришло только в голову поменять туалет и ванну местами,сейчас в однушке сан узел совместный,размер 2000- на 1800,нам удобно пользоваться.Как Вам такая идея перепланировки сан узла?нужно ли в ванной ставить унитаз?всем заранее спасибо за советы)
Elena
А какая у вас первоначальная планировка? У вас кухня по планировке от застройщика находится именно в этом месте?
04.05.2016
Ответить
anna
спасибо за идею)очень уж узкий коридор получается в комнату-большую ванную)Да и жалко жертвовать шкафом в коридоре,и как вытяжку организовать?
04.05.2016
Ответить
roksanka
вытяжка принудительная, я просто предложила как вариант, сама незнаю можна ли так...ета ж надо и труби тянуть. Ну и коридор можна увеличит за счет кухни, у Вас там нет дверей...можна немного укоротить стену между комнатой и кухней. Надеюсь я ясно изьясняюсь ?)
04.05.2016
Ответить
Malinkina
Если есть возможность обязательно в ванну ставьте унитаз, даже не сомневайтесь. У нас похожее расположение в ванной, только унитаз лицом к ванне поставила. Мы объединяли ванну и туалет, но у нас возле входной двери ещё один туалет.
04.05.2016
Ответить
anna
спасибо)если муж и сантехники согласуют мой вариант ,так и сделаем)А как Вам кажется если Ванна в моем варианте бужет не прямая а угловая,это что то даст?я думаю только дверь можно будет подвинуть на 10 см влево,но вроде не требуется)
04.05.2016
Ответить
Malinkina
Если пространство позволяет, то почему нет. В вашем проекте двери одна к другой близко. Подумайте о раздвижных дверях, я жалею, что не сделала.
04.05.2016
Ответить