Дизайн-проект: "Уютное гнездышко"
Авторские проекты дизайнеров.(Посты не по теме будут удаляться!)Всем привет!
У нас новый законченный проект.
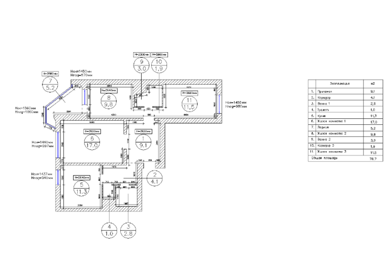
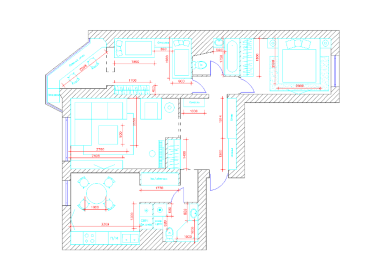
Трехкомнатная квартира 76,7м2. Заказчики, родители и 2 маленькие дочки.
По стилю точного определения нет, скорее современный с элементами неоклассики и лофта.

Какие стояли задачи:
-объединить ванну и туалет (снизу по плану), уместить там душевую, стиральную машинку и вместительный шкаф для хранения;
- сделать комфортную детскую (при небольших габаритах) с присоединенным балконом (там рабочая зона);
- спроектировать встроенный шкаф для хранение в прихожей;
- выделить место для пианолы в гостиной;
- холодильник и колонку с СВЧ и духовкой "встроить" в стену кухни.
Обмерочный план

План расстановки мебели

Холл, коридор

Кухня

Гостиная

Детская


Спальня
Санузел с ванной



Санузел с душевой



Смотрите, лайкайте, комментируйте. На все вопросы отвечу обязательно.
Новогодняя акция! Дизайн-проект за 69000руб.
*объекты более 80м2 рассчитываются индивидуально, но также с хорошей скидкой.
Почта: Naamah1987@yandex.ru
Моб.: 8-905-767-13-32
Ссылка на барахолку:https://bazar.babyblog.ru/item/873493