Габриэль Гарсиа Маркес - "Сто лет одиночества"
Латиноамериканская литература - явление совершенно особенное.
Маркес выделяется даже здесь.
"Сто лет одиночества" я читала ... не помню сколько раз, три так точно.
Перечитала в очередной после того, как во время самоизоляции посмотрела онлайн-концерт из "Археологии", где Александр Логунов пел "В Макондо идёт дождь".
Всё, я пропала. Я снова попала под магическую власть этой истории, воплощённой филигранной вязью длинных-длинных - на одном дыхании вслух не произнесёшь - словесных периодов.


Под власть сюжета, который не поддаётся пересказу в принципе, оставляя после себя в памяти миллион застывших картин: девушку, улетающую в небо на свежевыстиранных простынях, рой жёлтых бабочек, дагерротип умерший в 14 лет прабабушки, сыпящиеся с неба мельчайшие цветы, цыгана в шляпе с полами как вороново крыло, призрак под каштаном, пепельные кресты, город со множеством колоколен и другой - во власти бесконечного дождя. Это магический реализм, вещь даже не в себе, а замкнутая на себя, змея, что бесконечно глотает свой хвост. Повторяющиеся имена, повторяющиеся события - повторяющиеся, но каждый раз другие, словно история идёт не по кругу, а по спирали: и так будет сто лет.
Книга напоминает мне картину с миллионом мельчайших деталей, которые не замечаешь, пока не вглядишься, а вглядишься - пропал, часами будешь разглядывать, выискивая всё новые и новые нюансы, подробности, парадоксы. Совершенно обыденные вещи вроде технического прогресса, железной дороги, вставных челюстей и тут же - галеон посреди макового поля (я - увы - не умею рисовать, так как мне это воплотить?) и смерть в синем платье, что совершенно обыденно шьёт вечерами на галерее (и здесь лично меня из Макондо переносит в Алвасете, где смерть, помнится, играла на гитаре? или я это придумала?)
Мне кажется, эту книгу можно либо любить всей душой, либо не принять вовсе, полумер она не примет.
А потому откройте и читайте:
Много лет спустя, перед самым расстрелом, полковник Аурелиано Буэндия припомнит тот далекий день, когда отец повел его поглядеть на лед.
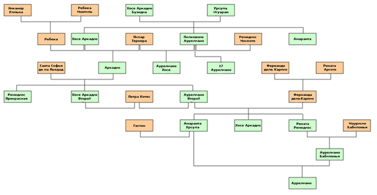
Генеалогическое древо семьи Буэндиа (вещь весьма полезная)

Цитаты
1. Наука уничтожила расстояния. (Мелькиадес)
2. Дети наследуют безумие родителей. (Урсула Игуаран)
3. Гораздо легче начать войну, чем кончить её.
4. Умереть совсем не так легко, как думают. (Полковник Аурелиано Буэндиа)
5. - Что поделываете, полковник?
- Да вот сижу, - отвечал он, - жду, когда понесут мимо гроб с моим телом. (Полковник Аурелиано Буэндиа)
6. Человек умирает не тогда, когда должен, а тогда, когда может. (Полковник Аурелиано Буэндиа)
7. Минута примирения дороже целой жизни, прожитой в дружбе. (Урсула Игуаран)
8. Не в первый раз женщина сходит с ума из-за мужчины. (Маурисио Бабилонья)
9. Похоже, что всё в мире идёт по кругу. (Урсула Игуаран)
10. Зачем нужно было тратить столько слов, чтобы объяснить, что ты испытываешь на войне, когда достаточно всего лишь одного слова: страх. (Хосе Аркадио Второй)
11. Её скрет, по-видимому, состоял в том, что она всегда умела найти себе занятие и сама решала разные домашние проблемы, которые сама же и создавала. (Об Амаранте Урсуле)
12. В тот день, когда люди станут сами разъезжать в первом классе, а книги будут возить в товарных вагонах, наступит конец света. (Учёный каталонец)
13. Прошлое - ложь, для памяти нет дорог обратно, каждая миновавшая весна невозвратна, самая безумная и стойкая любовь всего лишь скоропреходящее чувство. (Учёный каталонец)
14. Главная, неодолимая страсть человека одерживает верх над смертью.
Собственно, текст песни, с которой в этот раз всё и...
Мне снятся золотые корабли
В рассветном море.
Юная душа моей земли,
Не помня горя,
Безмятежно спит на трёх китах,
Ветрами дышит…
Наяву совсем теперь не так.
Мой друг мне пишет
Всего четыре слова…
Который год идёт моя война,
И нас так мало.
Я давно не помню имена
Своих солдат усталых.
Где ты, беспечальная звезда?
Твоих созвездий выше
В небе только тёмная вода.
Мой друг мне пишет
Всего четыре слова…
Я знаю, ничего не будет зря.
Казённые бумаги
Захлебнутся в сердце октября
Чернильной влагой.
Ночь откроет небо настежь,
Канонада станет тише,
Сгинут ледяные миражи.
Мой друг мне пишет
Всего четыре слова,
Только ясно между ними слышу,
Как он хочет, чтоб я понял,
Как зима вернулась в город
И не стала чем-то новым,
Как в домах размыло крыши.
Его слова как нож.
Мой друг мне пишет:
В Макондо идёт дождь.