Уютная детская для разнополых детишек.
Интерьерное решение детской комнаты
Один из вариантов оформления детской для разнополых малышей.
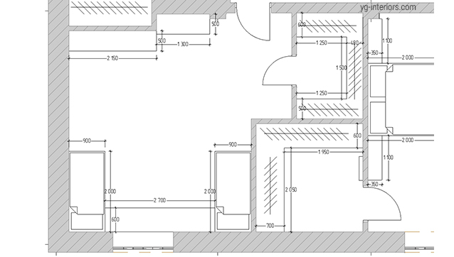
План помещения:

Визуализации:


Если возникнут вопросы, отвечу в комментариях )))
Syuma
"проект делался не для вас, не для тех кто понимает его или не понимает"
Думаю в этом и проблема - как то Вы очень придирчивы к чужому мнению, я бы даже сказала высокомерны. Выкладывая сюда свои проекты чего Вы ждете? Вы на сообщения пользователей так странно реагируете, и куча )))) смайликов ситуацию не спасает=) И не только в этом посте. Не хочу задеть, честно. Мне даже нравится Ваша самоуверенность. Но каждый имеет право на мнение, на то и форум, правда? Когда мнения разные, есть что обсудить и много комментариев это же здорово.
30.08.2017
Ответить
Ярославна Галивец дизайнер интерьера
Абсолютно соглашусь )))
Каждый имеет право на мнение, но...и я имею право на свое мнение (особенно в своей собственной теме), не так ли?
Когда человек приходит в мою тему обсудить, я только за, примером тому вопросы ниже или в других темах. Я всегда за диалог и за дружбу.
Но какой диалог может быть из заявления, что обои не те? Я могу только сказать: окей, спасибо за мнение, но мне и моим заказчикам показались они уместны для мальчика одного года и девочки двух лет!
Что я еще могу сказать?
И я честно говоря уже устала мусолить эти вопросы!
Я выкладываю проект и это нормально, что он кому-то не нравится! Если бы я билась об стенку каждый раз, когда кому-то не нравится мой проект, я наверное не проработала не то что свои 13 лет, и пары бы не протянула.
И я искренне надеюсь на понимание и прекращение обсуждения моей персоны, тем более, что я никому себя не навязываю!
Более того, имею ни один десяток писем, в которых люди благодарят за помощь, которую я здесь регулярно оказываю и за вдохновение и идеи, которые дают выложенные мною проекты. Потому простите, считаю, что делаю все правильно.
А кому лично я или мои темы не нравятся, так ведь можно и не читать.
Пожалуйста, давайте остановимся! Хотите дружить, давайте дружить, хотите рассказать мне какая я не такая, не стоит тратить свое и мое время! Мне с собой такой вполне комфортно живется, хорошего вечера!
30.08.2017
Ответить
Syuma
Мне нравится читать и смотреть Ваши посты. Спасибо, что делитесь информацией.
А обсуждать будут всегда, ничего тут не поделаешь:) И в этом ничего страшного нет, невозможно, чтобы всем нравилось одно и тоже.
30.08.2017
Ответить
Ярославна Галивец дизайнер интерьера
Конечно! И это здорово, что люди разные и у них разные мнения. Представить страшно, если бы все любили одно и тоже😊
Большое спасибо за добрыеслова 😊 Приятно!
31.08.2017
Ответить
selena1002
Ярославна, добрый день!
Вопросы:
1) Почему кровати заходят за стол, там достаточно места, чтобы спальная зона не заходила за учебную? Логичнее было бы так:
2) Почему такое большое пустое пространство в гардеробной при спальне родителей? Из-за этой гардеробной "отжато" пространство детской.
3) Кровать-чердак или с выкатным спальным местом не приветствовалась?
2) Почему такое большое пустое пространство в гардеробной при спальне родителей? Из-за этой гардеробной "отжато" пространство детской.
3) Кровать-чердак или с выкатным спальным местом не приветствовалась?
30.08.2017
Ответить
Ярославна Галивец дизайнер интерьера
1. я не понимаю смысла в заведении стола за кровати, какой в нем видите вы?
2. В гардеробной при спальне родителей окно почти во всю стену, но при сохранении плана, я его случайно удалила, но тк оно в данном случае не имело значения, я не стала пересохранять план. Простите за неточность.
3. Нет, категорически. Нужны были только классические кровати и они должны быть рядом.
30.08.2017
Ответить
selena1002
По 2) и 3) понятно.
По 1) - это я не понимаю смысла в заведении кроватей за стол)), когда было можно без этого обойтись.
30.08.2017
Ответить
Ярославна Галивец дизайнер интерьера
Мы друг друга не поняли )))) Вы хотите завести стол за кровати, что это дает по вашему мнению?
30.08.2017
Ответить
selena1002
Это и смотрится лучше и тумбочки для белья с откидной дверью будут в изголовье, а не в ногах, что на мой взгляд не совсем удобно. К сожалению не нашла дома фото для иллюстрации.
30.08.2017
Ответить
Вера
Спасибо! У меня тоже была мысль в детской внизу отделать вагонкой. А муж отговорил - говорит у плинтуса будет пылесборник, да и типа вагонка не такая антивандальная, как мне кажется.
30.08.2017
Ответить
Ярославна Галивец дизайнер интерьера
Вагонка легко моется.
Да, раздолбать, конечно, можно, но наверное в этом случае помогут только листы металла (это шутка
).
Мне кажется, главное, изначально понимать, что это детская и что она, да, не будет идеальной, а если, не приведи господь, будет, что-то не так с этими детьми!
).
Мне кажется, главное, изначально понимать, что это детская и что она, да, не будет идеальной, а если, не приведи господь, будет, что-то не так с этими детьми!
30.08.2017
Ответить
Вера
Это точно! Младший повадился просто обои отрывать. Ругаю, не разрешаю. Но обои старенькие, кое-где швы отстают, и он прям не может мимо пройти. Муж, глядя на это, вообще предложил детскую в асфальт закатать ))))
30.08.2017
Ответить
Ярославна Галивец дизайнер интерьера
Ха-ха-ха, предложите ему мой вариант, асфальт расковыряют, однозначно!
У детей разные периоды, это нормально, они так познают мир! Конечно, нам взрослым жалко всю эту красоту (мы же старались
), и воспитывать надо, но внутри себя понимать, что это просто этап развития! Терпения вам и вашему супругу )))
), и воспитывать надо, но внутри себя понимать, что это просто этап развития! Терпения вам и вашему супругу )))
30.08.2017
Ответить
Syuma
Если проекту 4 года, есть реальное фото комнаты?
Первое что пришло в голову при виде полок - я то не достану до них, не то что дети. Неудобно. И то что вкусы у людей разные тут ни при чем.
30.08.2017
Ответить
Нэнси
Мой сын бы точно отказался в комнате с такими обоями жить. Очень странное решение.
Кронштейны атас! Первое, что бросается в глаза - это эти жуткие кронштейны под полками. Из-за них мне комната кажется неуютной и небезопасной.
30.08.2017
Ответить
Ярославна Галивец дизайнер интерьера
Ну, мне кажется, эта комната и не для вашего сына )))) Или я ошибаюсь?
30.08.2017
Ответить
Кохэйри
Я вот также сперва прокомментила, а потом вспомнила, что это за "дизайнер".
30.08.2017
Ответить
Ярославна Галивец дизайнер интерьера
Если бы вы были конкретнее, а не ходили в мои темы с полунамеками, я была бы вам признательна ))))
30.08.2017
Ответить
Кохэйри
Так вы ж все равно все свалите на разницу во вкусах в весьма резкой форме, а потом наставите смайликов, типа от этого тон мягче станет.
Вам конкретно пишут люди, что с полками лажа полная. Неудобно, неэстетично, небезопасно, нелогично. На все ответ один- "вкусы разные))))". Вам пишут, что обои в сердечках явно не для мальчиков- "так пожелал заказчик". Если заказчица с ружьем стояла над проектом и заставила вас рисовать неудобные полки и абсолютно не подходящие обои, то где тут ваша дизайнерская мысль? Две кровати у окна и стол между ними? Так это в каждом втором посте про саморемонт.
Какой посыл был у поста? Прорекламировать свою работу? Так вы получается ничего не решали. Поделиться удачным интерьерным решением? Так он неудачный. Собрать мнения как люди воспринимают подобное решение? Так вы игнорируете все мнения.
Это не первый ваш пост и не первые ваши комментарии. Те, кто регулярно просматривают "дизайн интерьера" вас уже запомнили, радуйтесь. Вот пишу и знаю, что бесполезно. Но видимо вера в людей во мне сильна.
30.08.2017
Ответить
Нэнси
Согласна с Вами. На любое замечание все ответы сводятся к тому, что "заказчик доволен, а Вы вообще ни при чем, дизайн же не для Вас делался ". Пару таких замечаний и причуд заказчика добавляют изюминку проекту в руках умелого дизайнера. Но когда этого "изюма" необъяснимая гора в небольшой комнате/квартире, это странно. Отвечаю Вам, а не автору. И никого не стараюсь обидеть. В следующий раз буду внимательнее и пройду мимо, обещаю :)
30.08.2017
Ответить
Ярославна Галивец дизайнер интерьера
Если вас не затруднит, читайте мой развернутый ответ чуть выше ))))
У меня много очень разных проектов, какие-то не нравятся вам, какие-то кому-то другому. Но я не вижу в этом повода что-то переделывать или чего вы от меня ждете? ))))
И мнения я не спрашивала, вы его высказали по собственному желанию, спасибо конечно, но единственное, что я могу сказать в ответ: проект делался не для вас, не для тех кто понимает его или не понимает, а для человека, который живет и даже понятия не имеет что вы тут развели! Доволен жизнью и своим домом. Чего и вам от всей души желаю.
Вот и все. Довольны вы этим обстоятельством или нет, я ничего с этим поделать не могу. Всего хорошего.
30.08.2017
Ответить
Ярославна Галивец дизайнер интерьера
Я к сожалению, не знаю, как к вам обращаться, это не очень комфортно в разговоре.
Но тем не менее, перейдем к сути вашего поста.
Детская мне нравится, она отвечает поставленным целям заказчика и его вкусу, так же, отвечает моему вкусу и пониманию заявленных целей, это раз.
Два... я не спрашивала совета или мнения по ее поводу, работа сдана, заказчик доволен, проект воплощен, но раз вы решили высказаться, ок, ноу проблем, каждый имеет право думать (и даже писать
) и что обои не те, и что полки не такие. Но, единственное, что я вам могу ответить: не делайте себе такую планировку, такие обои, такие полки. Значит опять-таки пост для вас всех полезен! Вы точно поняли, что ТАК не хотите, плюс еще и нашли повод высказаться ))) Здорово ведь.
Ну и последнее, проекты периодически я выкладывать буду (кроме вас еще есть люди, которым это нужно), а вам предлагаю просто, увидев мое имя, а перепутать его с каким-либо другим сложно, просто пройти мимо. Вы не будете тратить мое время, а я не буду портить ваше настроение и эстетическое восприятие этого мира.
Договорились?
) и что обои не те, и что полки не такие. Но, единственное, что я вам могу ответить: не делайте себе такую планировку, такие обои, такие полки. Значит опять-таки пост для вас всех полезен! Вы точно поняли, что ТАК не хотите, плюс еще и нашли повод высказаться ))) Здорово ведь.
Ну и последнее, проекты периодически я выкладывать буду (кроме вас еще есть люди, которым это нужно), а вам предлагаю просто, увидев мое имя, а перепутать его с каким-либо другим сложно, просто пройти мимо. Вы не будете тратить мое время, а я не буду портить ваше настроение и эстетическое восприятие этого мира.
Договорились?
30.08.2017
Ответить
Кохэйри
Ну и смысл был просить быть конкретнее? Вывод-то тот же самый, что и мы с Нэнси сделали: увидел ваш пост- иди мимо. Потому что это пост на тему "как я когда-то сделала проект и осталась собой довольна"
30.08.2017
Ответить
Ярославна Галивец дизайнер интерьера
Отлично! Мы с вами прекрасно друг друга поняли! Я рада ))))
30.08.2017
Ответить
Datura
А я вот только вчера думала об этих жутких кронштейнах. Мне вот тоже полки на кухне надо крепить, стояла в магазине пока не прокисла...или завитушки кронштейны или такие вот металлические монстры. Или цена по 300 за штуку)
ПС. Обои по содержанию тоже отнесла бы к чисто женским
29.08.2017
Ответить
Ярославна Галивец дизайнер интерьера
Есть же внутреполочные крепления 😊, в данном случае заказчица как раз хотела эти "жуткие кронштейны". И ей они нравятся 😊
Да, сложно представить, но вкусы у людей разные!
29.08.2017
Ответить
Ярославна Галивец дизайнер интерьера
Я только лишь отвечаю на мнение, которое собственно не просила ))))
Но так как это моя тема, считаю вежливым ответить всем, кто решил высказаться
30.08.2017
Ответить
Кохэйри
узкие полочки прям над кроватями- жутко непрактично. Обязательно что-нибудь неаккуратно поставят/положат, ночью пнут стенку и "что-нибудь" свалится на ребенка. Тянутся через кровать до верхних полочек даже в теории неудобно. Столько места свободного, над комодом вообще ниша замечательная, а полки над кроватями, как будто места совсем нет
29.08.2017
Ответить
Ярославна Галивец дизайнер интерьера
Спасибо за мнение 😊
Ещё раз повторю: проекту 4 года. И люди любят разные вещи. Не стоит быть столь категоричной 😊 Вкусы у людей разные! Этим людям нравится так 😊
29.08.2017
Ответить
Марго
Симпатично.Цвета приятные.НО.Заказчик доволен пока не пользуется постоянно полками.Над головой полки,пыль постоянно скапливается и в детской будет бардак визуальный.Над головой ничего не должно висеть. Все,что ребенок не может убрать без мамы,сам непрактично. Через год два,заменят все на шкафы с дверцами. Кровати классные. Визуально приятный интерьер.
29.08.2017
Ответить
Ярославна Галивец дизайнер интерьера
Этому проекту 4 года. С заказчиками общаемся до сих пор. 😊
У каждого свое мнение, у каждого свои вкусы.
29.08.2017
Ответить
Марго
Тогда вы почувствовали заказчика. Хорошо,когда довольны. Я по своему опыту и опыту знакомых знаю,что со временем все меняют на закрытые шкафы и полки выкидывают.
30.08.2017
Ответить
Ярославна Галивец дизайнер интерьера
Мы сейчас переделываем эти комнаты (собственно потому она и всплыла здесь), детки подросли и теперь все делается по-другому (мальчику теперь выделена другая комната, только тсссс, а то весь сыр бор закончится, зачем народ расстраивать и лишать возможности побурлить
). Но за эти годы полки оставались полками и служили местом для декора.
Для основных игрушек, как видно на картинках, полно другого места, там его было предостаточно ))))
). Но за эти годы полки оставались полками и служили местом для декора.
Для основных игрушек, как видно на картинках, полно другого места, там его было предостаточно ))))
30.08.2017
Ответить
Арина Миланская
вам любой психолог скажет, что у разнополых детей должны быть отдельные комнаты, если квартира маленькая и не позволяет этого, то как минимум у каждого ребенка должен быть свой угол укромный
полки на стенах над кроватями будут красивы только на вашей картинке, в жизни абсолютно не практично, тем более размещение над головами
29.08.2017
Ответить
Ярославна Галивец дизайнер интерьера
Спасибо за ваше мнение
Заказчик доволен, проект реализован)))
PS я по первому образованию психолог
Заказчик доволен, проект реализован)))
PS я по первому образованию психолог
29.08.2017
Ответить
Анна
Ой, ну хорошо у меня трое однополых детей, даже не представляю что бы сказал психолог, если б увидел как мы тут в однушке без укромных уголков)))
Пы.сы. для сочувствующих, через месяц переезд)))🤣
29.08.2017
Ответить
Ярославна Галивец дизайнер интерьера
Легкого вам переезда, уюта и комфорта на новом месте
29.08.2017
Ответить
Ярославна Галивец дизайнер интерьера
Мы тоже так начинали с мужем ))) Однушка (съемная) в неполных 30 квадратов и двое сыновей! И я не могу сказать, что вспоминаю это время с каким-то плохим чувством. Мы и в этой крошке были так же счастливы, как и сейчас, когда вопрос с квадратными метрами решен )))
30.08.2017
Ответить
Вера
Вот-вот! )))) и у нас 29 кв.м. Надеюсь, через пару месяцев переедем. Уже сейчас задумываемся, а как мы будем в новой квартире? Привыкли, что все вместе, в одной комнате. А как там будет )))
30.08.2017
Ответить
Ярославна Галивец дизайнер интерьера
Вам будет очень хорошо! Если можете радоваться в 29, значит у вас есть главное! А на сколько метров это главное разложить, совершенно неважно )))
Желаю вам еще большего счастья )))
30.08.2017
Ответить
Ярославна Галивец дизайнер интерьера
Для одежды большая гардеробная, смотрите на план )))
Для книг полочки вдоль кроватей
29.08.2017
Ответить
Оставшиеся комментарии доступны после регистрации
Зарегистрируйтесь и получите полный доступ ко всем функциям сайта.
Психолога на вас не хватает!!!