Вопрос по дизайн проекту.
Интерьерное решение гостинойДобрый вечер, долго не решалась спросить, прошу вашего совета, это первый этаж дома, дизайнзаказали еще в том году, времени прошло уйма, при постоянном "всматривании" понимаю, что что-то не нравится, может кто-то подскажет на какой-то минус, и все станет на свои места? вопрос по прихожке, как отделить?? да и вообще, что то не нравится, а что не пойму, может зациклилась*??

маловата , 
Диана
СОгласна с предыдущим комментом, оба проекта просто не нравятся. Ни кирпичная стена ни люстры, ни мебель
26.07.2015
Ответить
Анна
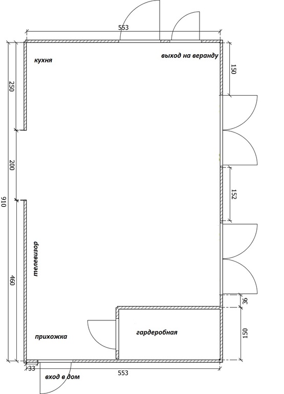
Оба варианта не нравятся. Мебель с голубыми вставками выглядит как-то дешево. Я бы вообще убрала этот "комплекс" и сместила туда обеденную зону. Поскольку в том месте, где она сейчас- не годится. парные стулья впритык с обеденным. И вообще, зачем они рядом нужны? С другой стороны стулья впритык к дивану.Второй вариант- вообще безвкусица какая-то...А по длинной стене ( от гардеробной до выхода на веранду)- это два окна или 2 двери?
09.07.2015
Ответить
Анна
Постаралась соблюсти масштаб) тв на стене над барной стойкой, повесить на поворотный кронштейн. У входа стена со встроенным аквариумом или камин где-то там, где будет стоять высокая новогодняя елка))
Постаралась соблюсти масштаб) тв на стене над барной стойкой, повесить на поворотный кронштейн. У входа стена со встроенным аквариумом или камин где-то там, где будет стоять высокая новогодняя елка))
09.07.2015
Ответить
Лена
большущее всем спасибо за мнения и комментарии
, действительно, проект надо переделывать,
, действительно, проект надо переделывать,
06.07.2015
Ответить
Olga
Мне нравиться первый вариант. У меня добавленный в интерьер здоровый аквариум . Это очень красиво. Аквариум устанавливали специалисты http://aquatica.spb.ru/services/formirovanie-akvariuma/.
06.07.2015
Ответить
Карина
Мне не нравится как диван расположен по отношению к телевизору.Я бы вообще все кардинально изменила.Просто для меня дом-это в первую очередь, пространство, а в ваших вариантах его нет.нагромождение мебели.Я бы барную стойку убрала совсем, и постаралась бы вписать кухню в общий интерьер.Мне нравится, когда столешница кухни и фартук из одного материала, Тогда, если материал фасадов повторяется в интерьере, то сама кухня становится невидимой.В этом случае столовую часть можно больше придвинуть к кухне и даже поиграть ее местоположением и может в этом случае станет достаточно места, чтобы основная часть дивана была напротив зоны тв, а не сбоку. И вообще тогда можно будет выбирать модели диванов и т.д.
06.07.2015
Ответить
Poison777
Скажу по собственному опыту - сама подобный пост выкладывала - когда продолжаешь всматриваться и сомневаться, значит что-то и правда не так. Пока есть еще время - просите у дизайнера доп варианты, возможно что-то совершенно отличное от первоначальной задумки. Я стала это делать уже в ходе ремонта - и это гораздо сложнее. И дело не в дизайнере, а в том , что мы сами порой слабо представляем конечный результат. По вашим визуализациям - я за первый вариант.
1. Телевизор бы навесила на кронштейн
2. Убрала б цветовую полоску на потолке
3. Картины перевесить с кирпичной стены
4. Убрать одну из люстр
5. И да - думайте над прихожей - раздеваться-раззуваться в светлой гостинной зоне в осенне-зимнюю слякоть и грязь не вариант
06.07.2015
Ответить
Юлиана
По стилистике первый нравится больше. Но слишком тесно. Расстояние между стулом и диваном мизерное.3
05.07.2015
Ответить
Кряшечка (Дизайнер по кухням)
Первый проект не плох. Второй ужасен. В первом я бы убрала бирюзовую окантовку по потолку. Убрала бы в зоне тв бирюзовые навесные шкафчики переходящие на открытый стеллаж. Оставила бы только открытые секции и сам стеллаж. Открытые секции повесить чуть ниже, телевизор повесить выше. На кирпичной стене слишком много картин. Можно оставить одну-три.
05.07.2015
Ответить
Мария СК
мне первый вариант однозначно нравится больше, несмотря на напиханность всего, как ниже сказали.. там есть деление на зоны и в реале не будет ощущения, что всего много. для меня там низковато телевизор расположен и не нравится люстра над столом, в целом же легко, просторно, комфортно и функционально. второй вариант для меня вычурный и одновременно напоминает советскую гостиную: где воткнулась мебель — там и поставили, функционала — ноль, изгибов до фига.... короче, я однозначно за первый варинт
05.07.2015
Ответить
Оставшиеся комментарии доступны после регистрации
Зарегистрируйтесь и получите полный доступ ко всем функциям сайта.